通知公告

通知公告

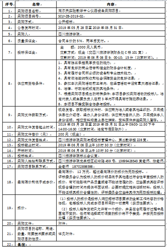
万象城平台“高尔夫实验教学中心仪器设备采购”招标公告

发布者:党委宣传部

来源:采购与招投标管理中心 

 

日期:2019-11-30 14:26:25

外来文章审核意见

各供应商: 

    万象城平台拟公开采购“高尔夫实验教学中心仪器设备”项目,现邀请符合条件的供应商参加投标,相关内容公告如下:

1_副本.png

采购与招投标管理中心

2019年5月28日

TOP